宁波外援杰克逊砸瓶遭罚款2万 刘家成评论判罚被

作者:贝斯特bst2222日期:2026-04-15浏览:来源:贝斯特官网

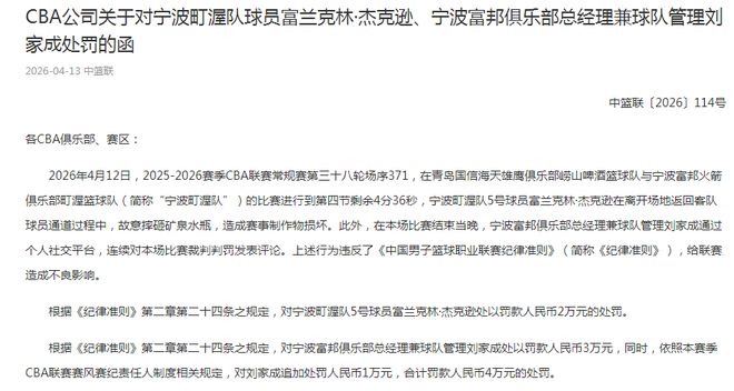
4月12日CBA常规赛第38轮青岛对阵宁波的比赛中,双方球员与裁判的互动引发广泛关注。最终宁波以77-78惜败青岛,但赛后围绕裁判判罚的争议持续发酵。据CBA官方披露的最新罚单显示,宁波外援杰克逊因砸毁赛事制作物被处以2万元罚款,而球队总经理刘家成因公开批评裁判判罚被追加4万元处罚。

比赛数据显示,宁波全队在本场遭遇明显判罚不公。全场罚球次数24-38次的差距,以及犯规次数30-24次的逆差,反映出裁判在比赛中的争议判罚对球队战术执行产生直接影响。尤其在第四节剩余4分36秒时,杰克逊在离场返回球员通道的途中,情绪失控砸碎矿泉水瓶,导致赛事制作物受损。这一行为被CBA官方认定为故意破坏比赛秩序,依据《纪律准则》第二章第二十四条,对其处以2万元罚款。

宁波外援杰克逊砸瓶遭罚款2万 刘家成评论判罚被

更引人关注的是宁波管理层的后续反应。比赛结束当晚,球队总经理刘家成通过个人社交媒体连续发布评论,对裁判判罚提出质疑。这些言论被CBA官方认定为"对裁判判罚进行不当评价",违反了联赛关于赛风赛纪管理的相关规定。根据《纪律准则》第二章第二十四条,刘家成被处以3万元罚款,同时依据本赛季赛风赛纪责任人制度,追加1万元处罚,合计4万元。

此次处罚事件折射出CBA联赛在赛风赛纪管理方面的严格化趋势。自2024年联赛改革以来,CBA对球员和管理层的违规行为采取"零容忍"态度。据联赛纪律委员会负责人透露,本赛季已累计处理12起类似事件,涉及球员、教练和管理层人员,处罚金额累计超过80万元。此次对宁波队的处罚,既是对具体违规行为的惩戒,也是对联赛整体秩序维护的警示。

宁波外援杰克逊砸瓶遭罚款2万 刘家成评论判罚被

比赛录像显示,杰克逊砸瓶行为发生时,现场观众已出现明显不满情绪。部分球迷认为裁判在关键回合的判罚存在明显偏袒,导致宁波队错失反超机会。然而,CBA官方在处罚决定中强调,任何球员或管理层人员不得通过公开渠道对裁判判罚发表带有情绪化的评论。联赛纪律委员会指出,此类行为不仅破坏比赛公平性,更可能引发球迷群体性不满,影响联赛形象。

宁波队管理层的处罚决定也引发业内讨论。有业内人士指出,球队管理层在赛后公开批评裁判,实为对球队失利的合理表达,但选择在社交媒体平台发表,且未使用官方渠道,已构成违规。CBA官方在处罚决定中特别强调,管理层人员需以更谨慎的态度处理球队舆论,避免将个人情绪转化为对联赛管理的质疑。

宁波外援杰克逊砸瓶遭罚款2万 刘家成评论判罚被

此次事件对宁波队的赛季影响不容忽视。球队在常规赛末段已处于争抢季后赛席位的关键阶段,管理层和球员的负面舆论可能影响球队士气。据内部人士透露,俱乐部已召开紧急会议,要求全体成员遵守联赛纪律,同时加强球员情绪管理培训。CBA官方也表示,将加强赛后舆情监测,对可能出现的违规行为及时介入。



联系方式

贝斯特bst2222-全球最奢华官网

业务电话 : 15033382184

网址:www.jkwj188.com

地址:浦东新区新金桥路1122号1705室

Copyright © 2025 贝斯特bst2222-全球最奢华官网 版权所有